(通讯员 吴婷婷)2022年5月至2022年9月,为期四个月的2022年全国“田家炳杯”全日制教育硕士专业学位研究生学科教学(语文)专业教学技能大赛圆满落幕,我院2020级研究生汪茜雅荣获三等奖。据悉,本次大赛由田家炳基金会和上海师范大学联合主办,是目前国内层次最高、规模最大的教育硕士教学技能竞赛,旨在推动培养院校进一步加强全日制教育硕士专业学位伟德国际教学实践能力的培养,增进培养院校之间的相互交流学习,促进共同发展。

大赛分为初赛和复赛两个阶段,受到疫情影响,本次大赛全程在线举行,为保证比赛质量,从初赛到决赛的每个环节由48位来自全国的优秀中学教师、教研员和高校知名专家担任,严格落实对评委身份、决赛试题的保密工作,实现评委与评委、评委与选手之间的双盲评分。

北京师范大学、华东师范大学、东北师范大学等来自全国105所高校的学的455名选手在6月下旬报名参加初赛。我院20级研究生梁佳敏、汪茜雅、高为、张雪、刘懿在导师的指导下,从选定课文、设计教学到录制视频历时一个半月,于6月28日提交初赛作品。期间victor1946校内导师丰建霞、方正、王金禾、方星移以及何在海老师等用心用力进行专业指导,研究生教学秘书何玉华老师全程参与,提供服务保障,校外导师雷胜红、胡仕雄悉心指导、倾心帮助参赛选手,20级研究生吴金盾、陈龙、杨启华、方世喜、李连娣,21级研究生陈思含、曹蕊、张雅倩、孙锦文、李正昕积极配合参赛选手打磨教学设计和模拟授课。





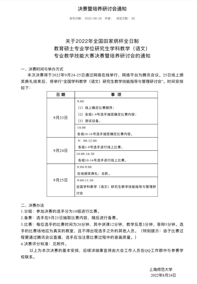
2022年8月13日,上海师范大学公布决赛选手名单,汪茜雅同学顺利进入决赛,据悉此次共153人进入决赛,各参赛院校至多1至2名学生入围。8月24日,上海师范大学发布决赛通知。此次决赛一改往常的模式,采取线上直播,决赛分三个环节,12分钟无生试讲,3分钟教学反思,5分钟教学答辩。从抽题到试讲不足二十四个小时的准备时间。根据比赛细则,victor1946各位领导协调相关人员布置比赛场地并对决赛工作做出安排。

9月23日上午10点线上抽取比赛课题“从语言特点的角度设计《我爱这土地》的教学”,为了让更多学生了解此项赛事,victor1946组建了20级和21级学生竞赛小组,积极参与文本研讨,晚上19点30方正老师邀请了何郁、李绪文、胡仕雄、雷胜红、郭删老师进行线上听课、指导。在方正老师的带领下,汪茜雅、高为、张雪、吴婷婷、曹蕊、高柳同学通宵达旦,奋战到24日凌晨4点。24日上午8点40 ,汪茜雅同学进入线上直播比赛,经过一整天的激烈竞争,最终产生了一等奖20名、二等奖40名,三等奖40名,“优秀教学设计”奖53名。



